21 juli 2020

Fieldlab Evenementen: zo komt de eventbranche hopelijk weer snel in volle gang

Door Sjoerd Weikamp

Rubrieken

FIELDLAB EVENEMENTEN - De weg naar meer verruiming, veilige evenementen en een echte wederopstanding van onze branche is hard en onzeker, maar in dat proces is het blijven zetten van stappen essentieel. Daarom een positief geluid: het Fieldlab Evenementen is officieel gelanceerd.

In het Fieldlab Evenementen vinden de brancheorganisaties in het Eventplatform, de Alliantie van Evenementenbouwers en de overheid elkaar om letterlijk te kijken wat er kan op het gebied van evenementen in de breedste zin van het woord en dus van onze branche. Hoofddoel van het Fieldlab: de evenementenbranche zo als als mogelijk weer volledig op te starten.

Het is mede opgezet met wetenschappers en kennisinstellingen, de Topsectoren Creatieve Industrie en Life, Sciences & Health en CLICKNL. Het programma wordt ondersteund door de ministeries van VWS, OCW, EZK en JenV. Met het samenstellen van de Stuurgroep, het Programmateam en de lancering van de website Fieldlab Evenementen werden de laatste noodzakelijke stappen gezet om van start te kunnen gaan.

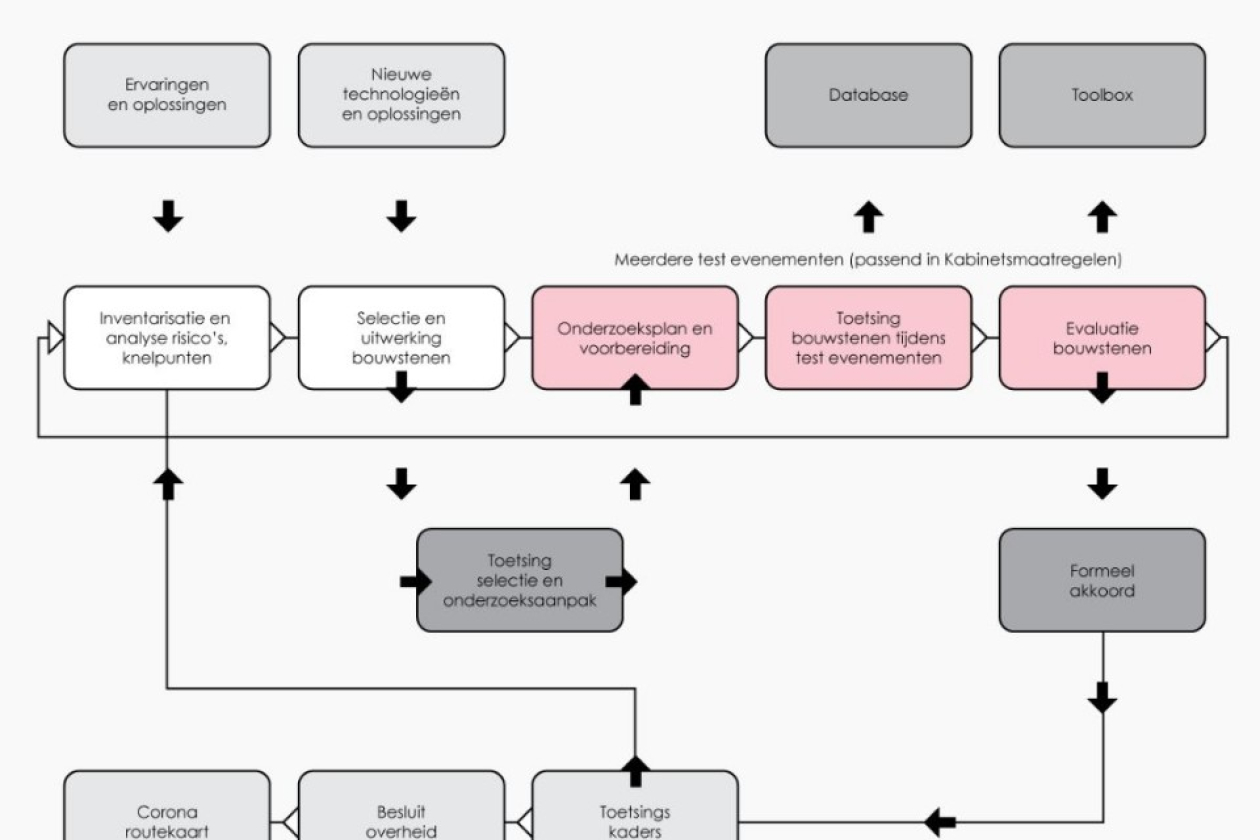
Het Fieldlab Evenementen is ingericht om de vele onderzoeksvragen en initiatieven te verzamelen, deze samen te brengen en richting te geven aan verruimingen. Het Fieldlab Evenementen onderzoekt hoe evenementen op een veilige manier georganiseerd kunnen worden. Daarbij wordt de volgende cyclus gehanteerd:

<p><span style="font-size: 13.68px;"></span></p>
" src=

De evenementenbranche is er op gericht om zo snel als mogelijk terug te gaan naar de volledige operatie voor de sector. In nauwe samenwerking tussen bedrijven, overheden, belangenorganisaties en publiek worden bouwstenen ontwikkeld. Deze dienen als bewijslast van een veilige en betrouwbare aanpak. Hierbij wordt gekeken naar de unieke kenmerken van evenementen zoals het type bezoekers (zakelijk of publiek), situatie (binnen of buiten), opzet (statisch of dynamisch). Door initiatieven van binnen en buiten de evenementensector te inventariseren, testen, bundelen en valideren.

Partijen binnen en buiten de evenementenbranche wordt gevraagd om ideeën aan te dragen via de website www.fieldlabevenementen.nl. Het programmateam brengt de verschillende ideeën in kaart, zorgt voor de implementatie van een testfase. De onderzoeksteams worden gevormd als gelegenheidscombinaties van primair wetenschapper(s) aangevuld met sectorexpert(s). Tevens kijkt het Fieldlab Evenementen naar initiatieven in het buitenland.

Initiatieven worden omgezet in concrete pilots tijdens live-evenementen. Op deze wijze wordt wetenschappelijke validatie gerealiseerd. Snelle resultaten, op een gecontroleerde, veilige en betrouwbare manier. De bouwstenen (handelingen, oplossingen, technologieën en specifieke activiteiten) die zo gecreëerd worden, kunnen vervolgens breed uitgezet worden.

Succesvolle bouwstenen worden ingebracht bij de overheid, met als doel om de Corona-routekaart naar 100% bezetting te versnellen. Uitgangspunt is de beantwoording van de vraag hoe je veilig evenementen organiseert. Met deze uitkomsten en andere info (bijvoorbeeld de verspreiding van het virus) kan de overheid haar keuzes maken. Het Fieldlab zorgt daarnaast voor verspreiding van de testresultaten. Op die manier worden succesvolle en goedgekeurde initiatieven snel beschikbaar voor de hele branche. Het stappenplan ziet er als volg uit:

<p><span style="font-size: 13.68px;"></span></p>
" src=